Cursorblade Competitive System

  • One Page Design made in Miro

  • 3-person project

  • November 17, 2024 - December 14, 2024

  • Major Roles: Systems Design, Documentation

Download and View One Page Design

Cursorblade Description

Developed by Indie Dev: RealPeach​

  • Released November 6, 2023​

  • Swipe your mouse across the screen to attack enemies and dodge attacks​

  • Goal of the game is to build a high score​

  • Player progresses through endless waves and chooses upgrades between each wave​

  • Gameplay loop:​

  • Fight through wave​

  • Choose Upgrade​

  • Fight through next wave​

Design Goals

Design a new system to be added within Cursorblade that:

  • Works with the game’s existing mechanics

  • Attract a new audience

  • Appeals to current Audience

Audience

Using the ​Quantic Foundry Gamer Motivation Model, we determined that we wanted to:

  • Maintain the player base motivated by challenge

  • Maintain the player base motivated by power

  • Attract players motivated by competition

What Our System Adds

Monthly Competitive Stages

  • Beginner and Advanced stages

  • Advanced stage unlocked by meeting a score requirement

Challenge Modifiers

  • Creates an experience unique to competitive

  • Keeps content fresh each reset

Leaderboards & Rewards

  • Adds competition and encourages mastery

  • Cosmetic rewards based on performance

  • Incentive and rewards for leaderboard competition

In this project I…

  • Collaborated with a team to ideate a new system that can be added to an existing game

  • Researched similar systems in other games to inspire our design

  • Researched other one page documents to inspire our one page document

  • Discussed in detail how our new system would work and changed design based on discussion

  • Made sure to consider UI and UX when ideating our new system

  • Made sure to consider workload for a team if they hypothetically implemented this system into the game

More on my process below

Changes from the Main Game

  • Limited waves Instead of endless survival​

  • Hand designed encounters vs procedurally generated​

  • Modifiers add new effects to existing mechanics and alter constraints

  • Recurring reward incentive​

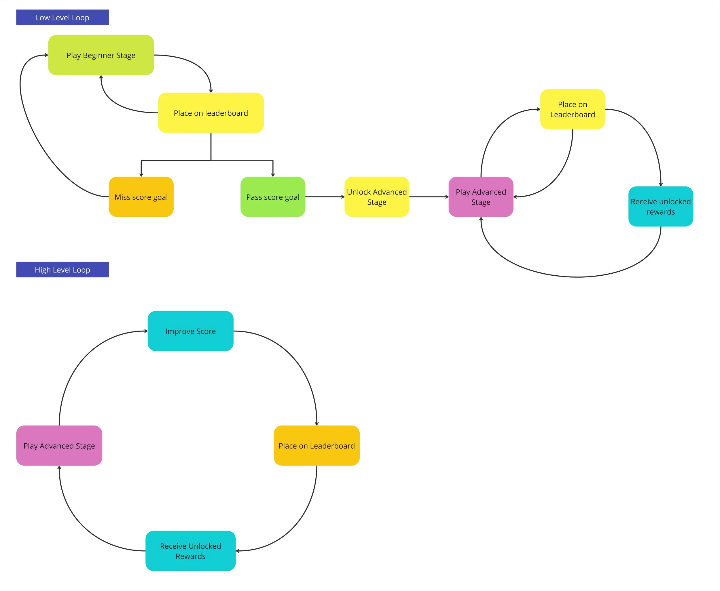
Challenge Stages

Flow chart describing the beginner stage loop, and the advanced stage loop

Beginner Stage

The purpose of the beginner stage is to prepare players for the advanced challenge. We want to ease players into the higher difficulty stage. 

  • Has similar themes and modifiers to advanced stage

  • Less waves

  • Easier difficulty

  • Must complete beginner stage and score high enough to unlock advanced stage

This stage will also have its own leaderboard.

No rewards will be given out and is instead used as a more casual experience and players are still able to have a friendly competition in the beginner stage.

Stages: Wave Limits

  • Quicker playthroughs

    • Beginner has a max of 20 waves (~6-8 mins)

    • Advanced has a max of 30 waves (~9-12 mins)

  • Creates a clear goal for the player

  • Consistent challenge for all players

  • In normal runs, players reach full build at wave 50

    • Takes ~15-20 mins

    • Often an exit point for players

With no clear sense of progress, players often quit playing sometime after wave 50.

The purpose of the wave limit is to prevent competition being how long can you move your mouse around for, and instead being a consistent challenge for every single player in a reasonable amount of time.

Advanced Stage

After unlocking the advanced stage players will be encountered with a harder challenge; an evolution from the beginner stage.

  • More waves

  • Added constraints to the modifiers established in the beginner stage

    • Caters to players motivated by challenge to attempt to complete the advanced stage

The Advanced Leaderbord

  • Players receive rewards depending on where they place on the leaderboard

    • Purely cosmetic

    • Provides incentive for players to engage with the system

    • Caters to players motivated by competition to compete with other players for a higher placement

Score Metrics

To determine roughly how many points players need to unlock the Advanced stage, we gathered data on the average score players get by the end of wave 20.

This came to roughly 55k points in a normal game.

Modifiers and weapon pool can make it harder or easier for players to score points, so the points needed to unlock advanced will depend on the challenge of that month. We estimate roughly around 40k-55k points

Intent behind Monthly Challenges

Earning Rewards

Score data we collected

  • Restricting access to the leaderboard gives players an immediate goal to work

  • Providing a leaderboard for both modes, satisfies hardcore players while leaving options for casual players

  • Regular new challenges provide a recurring incentive for players to return to the game and new experiences to be had with challenge modifiers.​

  • Consistently refreshes leaderboards so players have multiple opportunities to climb the ranks and earn rewards.​

  • Challenges modifiers can be created simply from ideation and altering existing parameters, providing a wide range of possibilities for their design while keeping development time short.​

Beginner Stage wave 20 example

Challenge Concept

A challenge concept we produced was one with an Elemental theme.

The beginner stage will be 20 waves and the advanced stage will be 30 waves.

The player will only be able to access a certain pool of items mostly related to an element like fire, ice, lightning, poison, etc.

Along with their sword being the Stoneblade, fitting the elemental theme.

In beginner players get 5 weapon slots instead of the normal 6 and has a restricted weapon pool available to them.

The advanced stage takes it a step further limiting that weapon pool even more and now players can only have a max of 4 weapon slots.

Leaderboard

Advanced Stage wave 30 example

Sample UI Design of the locked Advanced Stage

Visible Immediately

Locked until conditions are met

Rewards

Reward Types

Cosmetics

Revealed after unlocking Advanced stage

Trophies

Why Do We Want A Leaderboard?

  • Competitive players are motivated by comparing their skill with others

  • It shows visual progress when climbing the leaderboard

  • Can be implemented without overhauling existing systems

Our Leaderboard Design

Goals Reached